一、预重整理论与价值分析
(一)预重整的基本内容
预重整(prepackaged bankruptcy)是20 世纪 80 年代在美国破产实践中发展起来的一种重整模式,后被美国破产法典接受并予以制度化。2005年美国破产法修订后进一步加大了司法重整程序的难度,很多债务企业纷纷转向预重整制度,客观上也促进了预重整制度的发展。迄今为止,美国制定了最完善的预重整规则,并且该规则在司法实践中的运用也是最广泛的。
从内容上来说,预重整是指发生经济困境债务企业主动与债权人就企业复苏与债务清理方案进行谈判,并就谈判结果制订了重整方案,在该方案获得大多数债权人表决同意后,将该方案提交法院确认,使得该方案能够约束所有人,特别是那些反对的债权人。从程序上来说,预重整是将法庭外谈判取得的谈判结果通过司法重整的方式进行确认,预重整是法庭外谈判和司法重整的衔接程序。
(二)美国预重整的主要规则
美国预重整的法律规制体系主要包括联邦破产法、联邦破产程序规则、各州破产法院预重整的司法判例、以及各个破产法院制定的预重整指引。
联邦破产法第 1102条(b)、 1121条(a)和 1126 条2是预重整的主要规则。1121 条(a)规定:债务人可以在向法院提出破产申请的同时一并提出已经制作好的重整计划,也可以在主动申请破产或被申请破产后随时提交重整计划。而预重整制度最重要的则规定在1126条(b),该条款一方面对预重整程序进行了单独许可,另一方面也对预重整期间的信息披露和征集投票程序提出了要求,主要内容为:如果重整申请人在重整申请以前已经制定重整计划,并预按照破产法及相关法律的规定对之进行征集投票,且信息披露充分,那么债权人或股东在重整申请之前表达的接受或拒绝重整计划的意见,将被认为是对重组计划进行了接受或拒绝。破产规则3018条(b)3则对预重整征集投票的程序做了进一步明确,是对联邦破产法的补充。
美国一些州的破产法院制定了自己的预重整规则,比如说纽约南区破产法院预重整程序指引4、加利福利亚南区破产法院5预重整指引等。虽然,这些法院制定的文件只是某一类程序的指引,不一定强迫当事人和法院必须适用,但是它让预重整被程序化,因而更有操作性,从而确保了法院和当事人在程序理解上的一致性,预重整的参与人知道在哪一阶段应该要做哪些事情,减少因程序而产生的分歧,吸引了债务企业通过预重整的方式来实现重整。
(三)预重整、庭外重组、司法重整的关系
庭外重组的内容可以概括为谈判,其本质是一种私力救济;司法重整的内容可以概括为谈判和审查,其本质是一种司法救济。如果没有预重整制度的衔接,庭外重组和司法重整原本就是两个彼此独立、互不干涉的程序。实务中,债务企业在面临困境时,通常会主动要求谈判,甚至形成了债务重组方案,却因其它原因谈判失败,导致之前取得的谈判成果付之东流,债务企业不得不进入司法重整。司法重整管理人又会按照破产法的规定组织谈判,在规定时间内制定出能尽量满足所有方利益的重整计划,交由法庭裁决。而事实上司法重整的谈判阶段,又会再次重复庭外重组的谈判工作,导致效率的下降。
预重整制度兼具了法庭外的意思自治和法庭内的司法审查,是庭外谈判和庭内审查的混合体。一方面,它把庭外谈判的内容和庭内审查的内容进行了整合,把相同的工作内容进行了合并,让庭内和庭外不再重复相同的工作,从而提高了债务企业的重组效率;另一方面,它把既有的庭外重组谈判延伸到了法庭内,把既有的庭内审查规则延伸到了法庭外,预重整是这两个程序的衔接器,让庭外和庭内不再是两个彼此独立的程序,从而降低了债务企业的重组成本。下图是三种程序的关系图:

预重整第一阶段是庭外谈判,由债权人、债务人就破产重整企业的相关债权债务达成协议,形成最初的重整计划;第二阶段则是司法重整阶段,主要是由法院对第一阶段的重整计划进行确认。其主要特点可以归纳如下:①申请司法重整之前,债务人已经与债权人进行了商谈,并就谈判结果形成了预重整计划;②预重整计划已经按照相关程序进行表决,且获得相当部分债权人的赞成票;③在申请司法重整时,将预重整方案一并提交;④法院快速对预重整方案进行审查并确认,并使之对所有人产生效力。
美国Stephen·H·Case和Mitchell·A·Harwood教授在一项调查中将预重整和司法重整程序进行比较,认为两者最大的区别在于向法院申请适用破产法第11章的时间上,司法重整程序第一步就需要按破产法11章的规定提起重整申请,预重整程序中则在第4步才需要向法院申请适用第11章破产重整程序6。两者的区别,如下图:

(四)预重整的价值分析
预重整从诞生之初就是为了解决庭外重组与司法重整的衔接问题,因而具有自身的优势所在。但是任何一项制度都无法最优化地解决各方的利益冲突。从这方面来说,预重整也有自身的局限性。
1、预重整的优势
预重整的精髓在于发挥私人自治谈判的效率优势,在进入司法重整之前达成协议,缩短审理时间,减少对债务企业正常经营的负面影响,将司法重整中的谈判时间提前,弥补了司法重整的缺陷,体现了以下几个方面的优势。
第一,耗时短,成本低。司法重整程序中需成立债权人会议,还有股东和利害关系人的参加,流程复杂,人数众多,耗时较长,并且会产生一系列费用,诸如管理人费、律师费、财会审计人员等费用。而在预重整程序中,债务企业在庭外谈判阶段就已经同债权人达成了预重整方案,在投票征集意见之后一并向法院提及,法院在司法重整阶段只需要对信息披露情况和征集投票的程序进行审查。预重整阶段设立的债权人委员会也可以在司法重整程序中继续担任,而不必重新设立7。根据Betker教授对美国1986年至1993年期间运用预重整模式进行重整的49家公司进行的实证研究,结果表明,自法院收到重整申请之日起至重整计划被法院批准的平均时间为2.5个月;在重整花费方面,整个重整过程所花费的成本(包括律师费、财会专家费等)为申请破产前企业资产的2.8%8,将这些数据与司法重整的统计数据对比之后,证实了预重整模式花费的时间和资本远远低于司法重整。而根据BRD数据库对美国1989至2005年期间重整案例数据的统计,可以直观地看出预重整较司法重整所花费的时间更短9。

第二,不丧失控制权,商业影响较小。在司法重整中,债务企业的经营和财务状况要受到法院、债权人的监督,债务企业由管理人接任。企业不仅要面对经营上的风险,还要面对丧失控制权的风险10。而预重整程序启动非常便捷,不必经过法院的立案审查,法院也不会在庭外谈判阶段介入企业的经营管理,最大限度保留着债务企业的自主运营权利,企业的管理层可以根据客观需要自由灵活地处理相关经营事务,保证企业的正常经营。按我国破产法规定,“开弓没有回头箭”,一旦重整不成功则有可能进入破产清算,因此债务企业不敢轻易启动司法重整程序。且在司法重整期间,企业普遍会面临客户和供应商的不信任,企业核心员工动荡以及消费者脱离等情况,导致企业出现商业信誉受损的风险,重整周期越长,该风险就会逐步加剧。如今,自媒体等通信发达,信息流通的速度更快,这种风险会成倍地放大。而预重整所花费的时间较短,风险则进一步缩小,债权人会认为企业的财务状况还没有特别严重,也愿意给企业喘息机会,坐下来谈判。
第三,解决“钳制”问题,约束所有债权人。参加庭外重组谈判各方的利益诉求不同。假设某债务企业有5个债权人,且清偿顺序相同,其中4家债权人已经同意了重整方案,而第5家债权人不同意该方案,他对债务企业的请求权仍然保持不变,那么就有可能牺牲前4家债权人的利益,而让第5家债权人获利。如果前4家债权人约定必须以所有债权人同意为前提,那么第5家债权人的不同意决定则会阻碍整个谈判结果的进行。在债务结构越复杂、债权人越多的案件中,就会有更多的“钉子户”来钳制整个谈判结果的达成。预重整在这种情况下就显示出了其优越性,对于这些顽固的“钉子户”,可以启动司法重整程序,使得对大多数债权人发生效力的预重整计划,也对这些少数“钉子户”发生效力11。
第四,信息披露要求更严格。在预重整模式下,只有当债权人全面了解了债务企业相关的经营、财务状况后,才会提供与其谈判的空间。因此,债务企业一般都会主动向债权人披露企业相关信息,以争取和债权人坐下来协商谈判的机会,让债权人相信企业仍具有拯救的价值。在美国破产法上,预重整相较于司法重整则有着更严格的信息披露要求12。在司法重整程序中,异议债权人要在收到法院要求企业披露的信息说明后,债务企业才能要求债权人对重整计划进行表决,也就是说在司法重整程序中,如果债务企业披露信息不充分,法院可以随时要求债务企业补充披露;而预重整则与之相反,债务企业可以在法院审查信息披露情况之前,请求债权人对预重整方案进行表决,而后再由法院审查信息披露是否充分,如果法院认定信息披露不够充分,则会导致预重整方案不被法院通过,而在这种情况下一般是不能通过债务企业补充披露信息来挽救的。这样反而会促进债务企业更加注重信息披露的充分性,以免在司法重整阶段“落人口实”,影响全局。
2、预重整的局限
第一,适用范围有限。预重整期间的主要内容是谈判,对于债权结构复杂、债权人人数众多、各方利益分歧很大的情况,通过商业谈判很难形成较为统一的意见,因此预重整较为适合处理债权结构简单、债权人人数较少的企业13。同时,如果债务企业在谈判过程中缺乏主导能力,那么整个谈判过程将会处于焦灼状态,很难取得有效的谈判结果。由此引申出来一个条件,就是预重整阶段债务企业必须至少征得一个类别的债权组的同意,或者能取得主债权人的绝对同意,否则债务企业很难在整个谈判过程中取得主导地位,谈判就很容易陷入僵局,预重整也就失去了其价值,反而加大了债务企业的时间成本14。
第二,庭外谈判阶段,对债务企业无“破产保护”。司法重整程序中可以自动暂停执行,可以让债务人的资产暂停被债权人执行,给其他债权人公平清偿的机会。而预重整在法庭外谈判阶段则无法获得这样的保护,债务人的财产随时面临被执行和处置的风险,其他债权人也可能会随时提起强制执行债务人财产或提前申请破产,影响重整计划的推进和参与重组谈判方的最终清偿。
第三,缺乏对预重整计划的可行性审查,企业容易再次陷入重整。Lopucki和Kalin教授在某项调查中发现,很多反复重整的企业都有着曾经运用过预重整程序的前科15。分析认为,在预重整程序中,债权人债务人双方为了快速地达成预重整计划,往往会忽略预重整计划的执行力,结果可能就是预重整无法让企业摆脱困境,而使其再次陷入重整漩涡。而另一方面,法院不会对预重整计划的执行力进行实质审查,法官也没有能力判断某项预重整计划是否切实可行,同时也没有理由拒绝一个当事人双方都同意的预重整计划,这就导致法院“走过场”一样批准重整计划,而不真正关注预重整计划的可执行性。
二、我国预重整的发展现状及问题
我国破产法未规定预重整制度,但将法庭外债务重组与司法重整相结合的尝试已越来越频繁,并且取得了不错的效果,为预重整制度的发展积累了宝贵的经验。
(一)司法制度层面的规制
我国破产法对于重整计划的制定和批准规定在破产法第8章第2节,重整计划的提交时间是在法院裁定重整之后,重整计划应当由管理人制作,如果法院裁定由债务企业自己管理的,则由债务企业制作重整计划16。我国破产法并未禁止在向法院提起重整申请时一并提交重整计划。理论上,重整申请人可以在提起重整申请时一并提交重整计划,这似乎为预重整预制度的实行预留了空间。但我国破产法第8章第2节同时规定了对重整计划的表决程序,其内容是重整计划必须要经过相关表决程序和法院的审查17。于此而言,法官在审查预重整方案时,是没有足够的法律依据,在不经过各组债权人投票的情况下就适用自由裁量权的。认定债权人在申请重整前的投票有效,并发生约束所有债权人的效力,这也成了预重整实行的一大阻碍。
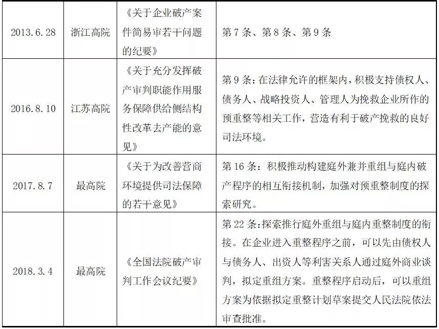
由于预重整制度缺乏上位法的支撑,最高院也并未出台相关司法解释,但最高院发布的相关文件却多次提到并鼓励各级法院积极探索庭外重组与司法重整的衔接问题,甚至在某些文件上明确采用了“预重整”的概念。由于最高院的鼓励和审判实践的需要,很多基层法院已经在破产法的框架内,运用预重整的方式审理破产案件。有些法院也根据各自的审判实践制定了规范性文件,这其中比较有代表性的则是浙江高院2013年发布的简易破产审判业务文件(下文称“《纪要》18”),虽然该文件不具有司法解释的性质,且效力脆弱,饱受各方的质疑,但其仍然为审判实务提供了指导,并且取得了不错的效果,具有许多值得肯定的地方。笔者统计了近些年法院内部提及预重整制度的规范性文件(诸如会议纪要、意见等)的数量。从下表的统计结果可以看出,这些文件集中在近几年呈现,数量比较少,且文件的制作者主要集中在破产审判比较繁荣的江浙一带。就实际情况而言,很多法院并没有像浙江高院出台规范性文件,但已经在审判实务中运用了预重整模式审理破产案件。我国首例通过预重整方式实现债务重组的案例是由德阳中院于2015年审理的“中国二重重组案”,开创了预重整模式探索的先河19。

(二)对浙江高院“预重整”模式的分析
浙江高院《纪要》主要是为了规范简易破产案件的审理,而预重整模式则被囊括到了简易破产程序之中。《纪要》第7、8、9条对庭外重组与司法重整的衔接问题进行了规定,这些内容具有明显的预重整特点。
首先,设立预登记模式。对于正在开展庭外谈判的案件,债务企业考虑预重整模式的话,可以向法院申请备案登记,备案期间仍然以债务企业自身的谈判为主,法院不主动干涉。
其次,预登记期间的承诺不可反悔。债权人在预登记期间对预重整计划所作的承诺在进入破产重整程序后仍具效力。这就确认了预登记最重要的制度,承诺的不可反悔性。但该纪要只认为预登记期间的承诺不可反悔,那么预登记之外的承诺是否可以反悔?由此看来,预重整的适用必须是要到法院登记备案之后,相关的承诺才具有不可反悔性。
最后,预登记期间达成的协议的效力。以预登记期间达成的债务清偿方案、资产重组等方案,制定重整计划草案。该条认为预登记期间达成的协议仍然有效,进入破产程序后,需要再次由债权人会议进行确认,并对投反对票的债权人发生效力。
笔者认为,浙江高院《纪要》构建的预重整模型比较符合我国的司法现状。尤其是其创设的预登记的模式,为预重整模式的探索走出了重要一步,但是其仍然存在着很多问题。
(三)司法实践的案例分析
1.杭州怡丰成重整案20
案情介绍:2015年3月,杭州怡丰成房地产开发有限公司开发的“东田·怡丰城”项目因资金链出现问题而停工,在建房屋已经预售出一半,购房债权1000多人,其他债权100余户,债权额约18亿元。2015年6月,杭州余杭法院对怡丰成公司破产重整进行了预登记。法院在裁定正式受理怡丰成破产重整之前指定了管理人,并对该项目进行审计,在摸清了整个项目的情况之后,召开已知债权人会议,商讨融资方案和续建方案等,形成预重整方案。在法院裁定受理怡丰成破产重整之后,相关方案顺利通过,重整成功。
案件总结:因为有浙江高院《纪要》对预重整程序的操作指引,怡丰成重整案得以顺利推进。首先,余杭区法院依照该纪要的相关内容实行破产预登记;其次,预登记期间由最大债权人召集已知债权人会议,并向法院提交会议备案申请;再次,制定已知债权人相关联络、协商机制;最后,债权人会议召开中形成的方案应当以书面形式记录,债权人的承诺不可撤回,在进入重整程序后对相对人仍具有约束力。
2.深圳福昌电子重整案21
深圳中院在预重整制度方面做了长期探索,并首次在深金田重整案的法律文书上正式承认预重整程序22。深圳中院审理的比较有典型代表的案件则是2016年审理的福昌电子重整案,该案被广东高院选入2017年“服务供给侧结构性改革十大典型案例23”,并在2018年1月入选最高院“2017年度人民法院十大民事行政案例24”。
案情介绍:深圳市福昌电子技术有限公司主要从事通讯电子产品研发、生产和销售,年产值约10亿,员工规模近4000人,因经营不善于2015年10月突然宣布停产,引发多名供应商和员工维权,造成社会秩序不稳定,并于2015年11月12日向深圳中院申请重整。次日,深圳中院决定采用预重整方式审理该案,摇号指定深圳市正源清算事务有限公司担任福昌电子公司预重整管理人,进场辅助企业推进重整,为债权人、股东和员工等利益主体先搭建沟通平台。2016年6月29日,深圳中院裁定受理福昌电子公司破产重整案。
案件总结:笔者虽未查询到深圳法院对预重整制度的相关规定,但从以上案例可以看出其与浙江地区预重整大同小异,其预重整的程序也和浙江高院《纪要》的程序相一致。首先,法院对福昌电子的重整申请进行破预字号登记立案;其次,召开听证程序听取各方意见,了解福昌电子各方的意见和态度,认为重整价值和希望较高;再次,先行指定管理人介入,而不裁定受理重整申请;复次,管理人入住后发布债权申报公告,将召开首次债权人会议之前的工作全部提前到预重整阶段;最后,重整计划制定通过后转为司法重整程序,最终重整成功。
(四)我国预重整存在的问题
我国预重整制度无论是在立法上还是司法实践中都存在不少阻碍。各级法院在实务审判过程中只能自行摸索,一方面要进行制度创新,另一方面又必须遵循现有法律。各法院“各自为政”,适用具体标准不统一,程序规则比较模糊。但不可否认的是,预重整确实给法院的审判实务带来了诸多便利,但其依旧存在如下问题:
1、法院主导预重整程序,影响当事人意思自治
预重整最大的特点是当事人通过意思自治的方式达到解决纠纷的目的,法院不应当过度干涉,这体现在程序的启动和谈判的过程中。首先,预重整程序启动只能由当事人申请,法院不能依职权启动。而在怡丰成案和福昌电子案中均出现了法院主动启动预重整程序,并且提前介入庭外谈判阶段的情况。其次,法院提前介入谈判阶段,破坏了债权人、债务企业的自由谈判空间。在其它国家不存在法院依职权启动预重整程序的情况。美国破产法虽未明确规定启动预重整的申请人,但在实践中多为债务人25,并且法院根本不会介入债务企业的庭前谈判阶段。
2、预重整作为前置程序,有延长法定审限之嫌
在怡丰成重整案和福昌电子重整案中,法院均把预重整程序作为破产重整的前置程序,虽然从实际效果来看,两案均通过预重整的方式取得了比较好的结果,但缺乏法律依据。第一,《破产法》规定法院应当自收到重整申请之日起15日内裁定是否受理,受理后管理人需在6个月提交重整计划,特殊情况可延长3个月。如果按照正式的重整程序,管理人提交重整计划的时间有限,法院批准重整计划的时间则更短,法院有通过预重整模式延长审理期限之嫌。第二,预重整前置也为一些不愿意通过预重整进行重整的企业设置了障碍,阻碍了相关企业正常破产程序的推进。如果仅仅是因为法院的审理期限有限,完全可以通过修订法律,延长审限来弥补,而不必设置预重整程序来掩人耳目。由此看来,我国法院在实践中偏离了预重整的价值目标。
3、信息披露要求不明确,承诺不可反悔一刀切
在预重整阶段,债权人要了解债务企业的相关问题,一般是依据债务人披露的相关信息,如果没有充分的信息,债权人很难判断预重整方案的合理性和可行性。由于债权人无法及时获得有效的信息,某些债务企业可能会滥用预重整制度。我国破产法并未对重整中信息披露充分的要求进行规定,预重整阶段如何进行信息披露,只能由各法院自己说了算。如果一刀切,认定债权人作出的承诺不可反悔是不合理的,试想如果债权人基于债务企业披露的虚假信息或不充分的信息作出的承诺是否可以撤回呢?
如果是基于虚假信息作出的承诺,债权人可以基于合同上的欺诈而撤回承诺,是没有任何问题的。那么如果是基于披露的信息不充分而作出的承诺,债权人是否可以撤回呢?这个问题的逻辑结构为:第一,债务企业需要披露什么样的信息,才算是“充分信息”;第二,债务企业披露的信息不充分,导致债权人作出了错误判断;第三,该错误判断给债权人造成了损失。关于“充分信息”的认定,美国破产法规定得比较详细,在本文下一篇章将做具体论述。还有一个问题值得讨论,在预重整谈判的过程中,同一清偿顺位的债权人,如果先承诺的债权人发现后承诺的债权人的获利更大,是否可以以“差别对待”为由撤回承诺呢?
4、预重整方案重复表决,降低程序的运行效率
因预重整方案在庭外重组阶段已经进行过征集投票,并取得了多数债权人的同意,那么法院在审查阶段则没有必要再组织债权人会议对预重整计划进行第二轮投票。法院只需要对相关的信息披露是否充分和表决的程序是否合法进行审查即可。但是,在我国现有破产重整制度框架下,法官还没有足够的法律依据可以直接确定债权人在庭外谈判阶段的投票的效力,并使之对所有债权人有效。从各法院的实际操作情况来看,为了符合破产法上的规定,法院还是得按破产法上的规定对预重整方案“走过场”26。
这样二次表决就会面临与预重整方案的表决结果不一致的可能,如果按承诺不可反悔来处理,直接认定二次表决结果无效,那么司法重整阶段表决的意义何在?实际上就把司法重整表决变成了空壳,只是为了在形式上迎合破产法的规定,同时也加大了法院的工作量,增加了重整的不确定性,降低了预重整制度的运行效率。
三、构建我国预重整制度的建议
(一)确认预重整可以向司法重整转化
可以参照美国模式,在破产法第8章中增设预重整制度的基本规则,即法院对庭外谈判阶段达成的预重整计划在一定条件下予以确认,然后由最高院制定预重整制度相关司法解释和实施细则,让预重整制度成为一个独立的或者依附于破产重整的司法程序。
同时,出台相关司法解释,对于当事人在提交预重整申请时应当向法院提交的资料予以明确化,其目的在于使法院尽快了解庭外谈判的成果以及过程,迅速批准重整计划,从而避免出现因资料不齐全而耽搁预重整效率优势的情形。参照《破产法立法指南》规定,申请时需要提交以下材料:①预重整计划草案;②信息披露情况的相关证明;③庭外谈判自愿性的相关说明;④受到和未受到影响的债权人的意见;⑤债权人委员会成员的组成情况;⑥投票表决情况以及表决的原则;⑦未受影响债权人在重整后获得偿付的方式以及未受到影响的证据;⑧向持反对意见的债权人提供的保护方法等。法院应当从征集投票的程序是否合法和信息披露是否充分等方面来审查。
(二)构建法庭外债务重组的制度框架
预重整最关键的环节在于谈判策略和谈判程序。《世界银行原则》认为庭外重组应当得到有利的环境支持,鼓励当事人达成一致方案帮助困境企业恢复生存能力,有效的庭外重组框架结构可以减少谈判的阻碍27。日本则专门为庭外债务重组制订了《法庭外纠纷解决程序法》(Alternative Dispute Resolution,ADR)、《产业竞争力强化法》,并依据该两部法律设置了事业再生实务家协会(Japanese Association of Turnaround Professional,JATP),律师、税务师等专家人员可以通过考核成为其会员,执业内容就是帮助困境企业进行法庭外债务重组,由第三方专家担任法庭外债务重组阶段的主导人,负责ADR程序的运行28。ADR程序主要分为三个阶段,第一阶段是事前谈判到正式申请,第二阶段是暂停执行到债权人会议,第三阶段是重组方案成功或失败。
ADR程序最重要的作用是引入第三方专家对庭外谈判阶段环节进行规范化,笔者认为该程序对我国构建预重整制度具有参考价值:一方面可以让当事人在庭外谈判阶段了解标准的流程化模式,在固有的框架内约束谈判方对程序的把控;另一方面,第三方主导专家的引入,有助于纠纷的解决和程序的把握。
下图是日本JATP制作的ADR流程图29:
(三)完善预重整企业的法律保护机制
美国模式中的预重整,在提起正式的破产重整之前,无法获得破产保护的法律效果,因此也无法阻止个别催债行为;而在英国“伦敦规则”(the London Approach)模式中,所有参与重组谈判的债权人可协议中止对债务企业的催债行为,以保全债务企业的正常运行。笔者认为,我国的预重整阶段可以考虑设立暂时中止执行债务企业财产的模式,这样可以提高债务企业申请预重整的积极性,可以考虑在预登记期间给予债务企业一定的合理期限,暂缓对债务企业的财产进行执行,一方面给予企业破产保护,另一方面也不影响企业的正常经营。
第一,增强了债务企业申请预重整的积极性。困境企业由于现阶段的经济困难,都会面临多方的催债,而这些无论是已经进入法院或者是还未进入法院的催债行为都会加剧企业的负担,影响企业的继续经营。如果赋予企业在预重整阶段暂时的破产保护的效果,那么债务企业肯定会积极寻求谈判空间,与债权人进行谈判。
第二,债务企业是否会滥用这一权利呢?这一担心是多余的,只有债权人和债务企业同意后才能启动预重整程序,所以不会存在债务企业单方面滥用权利的情形。如果债权人已经同意和债务企业就债务企业的相关方案进行谈判,并且愿意到法院办理预登记备案,那么债权人该行为的内容自然也包含了对债务企业可能获得到的暂时破产保护进行了评估衡量,其本身是接受了对债务企业的暂缓执行,才愿意继续谈判的。
(四)厘清法院在预重整中的角色定位
在庭外谈判阶段,法院不应当主动介入庭外谈判,即使要介入也应当是以一个程序引导人的身份,而不是作为一个程序或者内容的主导人。法院对预重整的干预必须是有限度的。进入司法重整阶段后,法院对预重整方案内容的审查标准,可以比传统重整形成的重整计划标准低,这是因为预重整方案经过了大多数人的表决同意,法院没必要在重整方案的内容上花费太多时间,而重点应当是对预重整方案形成的过程进行审查,特别是信息披露情况和征集投票的情况。对于一些预重整计划持反对意见的债权人,法院可以召开听证会给予反对债权人充分发表意见的机会,并且可以设立破产专家库聘请专家解答专业问题,弥补法院商业判断能力的不足。另外,对一些需要由行政监管部门审批的重整计划,例如上市公司重整,司法解释可以明确规定,只要行政监管部门认可了债务企业的预重整计划,法院即可通过。